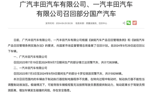
广汽丰田在2024年6月至10月期间接连发布多次召回公告,涉及车型包括bZ4X、雷克萨斯RX、锋兰达(图片|配置|询价)双擎和卡罗拉锐放双擎等多款车型,总召回数量高达217,158辆。这一系列召回事件不仅引发了消费者对丰田汽车质量的担忧,也让人不禁思考:作为全球知名汽车制造商,丰田是否正在面临质量管理的挑战?



质量问题频发,丰田汽车信誉受损
丰田汽车一直以来都以高质量、高可靠性著称,然而今年的多次召回事件似乎正在动摇这一根深蒂固的印象。从全景监控系统的摄像头焊接不良,到高压燃油泵的耐压性能不足,再到制动执行器控制电脑程序的不完善,这些问题涵盖了车辆的多个关键系统,直接影响到驾驶安全。丰田汽车质量管理体系的有效性正在受到质疑。
作为一家全球领先的汽车制造商,丰田汽车长期以来都将质量视为企业发展的生命线。然而,近年来频繁发生的召回事件似乎暗示着丰田可能在追求利润最大化的过程中忽视了质量管理。这种做法不仅损害了消费者的利益,也给丰田汽车的品牌形象带来了负面影响。从长远来看,丰田汽车需要重新审视其质量管理策略,加强生产过程中的质量控制,提高产品的可靠性和安全性。只有这样,才能重新赢得消费者的信任,维护其在全球汽车市场的领先地位。
召回背后的隐忧:汽车行业发展困境
丰田汽车的召回风波不仅反映了企业自身的问题,也折射出整个汽车行业面临的发展困境。在新能源汽车快速发展、智能化程度不断提高的背景下,传统汽车制造商正面临着前所未有的挑战。
首先,新技术的引入增加了汽车制造的复杂性。以丰田此次召回的bZ4X电动汽车为例,全景监控系统的故障就与新技术应用密切相关。如何在保证创新的同时确保产品质量,成为汽车制造商面临的一大难题。
其次,全球供应链的脆弱性也给汽车质量管理带来了挑战。高压燃油泵的问题可能源于供应商的质量管控不足,这凸显了整个行业供应链管理的重要性。
最后,在激烈的市场竞争中,如何平衡成本控制和质量提升,也是汽车制造商需要深入思考的问题。丰田汽车此次召回事件中,制动执行器控制电脑程序的不完善可能就是为了降低成本而忽视了充分测试的结果。
面对这些挑战,丰田汽车以及整个汽车行业都需要重新审视自身的发展策略。只有坚持以质量为本,兼顾创新与稳健,才能在竞争激烈的市场中立于不败之地。
丰田汽车的召回风波再次提醒我们,质量始终是企业发展的根本。在追求技术创新和市场份额的同时,汽车制造商绝不能忽视产品质量。对于消费者而言,在选择汽车时也应当更加注重质量因素,而不仅仅被外观和性能所吸引。只有消费者和企业共同重视质量,才能推动整个汽车行业健康、可持续发展。
本文源自金融界
渝公网安备50010502503425号
评论·0